一般led灯电源输出电压不稳定怎么维修 led电源维修

一般led灯电源输出电压不稳定怎么维修 led电源维修

一、一般led灯电源输出电压不稳定怎么维修

led灯的驱动电源是恒流源,输出的电流是一定的,电压本身就不是定值,在一个范围内。不需要维修。

二、led电源电流大了怎么降低电流

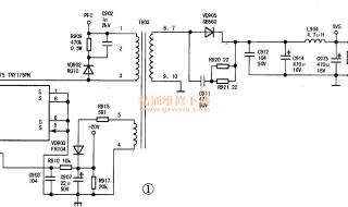
1、一是恒流控制管外置,这时可加大恒流控制管s极既集成电路的CS端对地之间所接灯条电流检测电阻的总阻值,这类电阻多由几只小阻值电阻并联而成,一般拆去一只或两只即可减小灯条电流

2、二是恒流控制管集成在芯片内部,控制管S极引出脚通常称为ISEN,这时加大该脚外接的小阻值电阻就可以减小灯条电流

3、三是恒流控制芯片设有灯条电流设置引脚,大多标注为ISET,外接一只数十千欧姆的电阻到地,增大该电阻的阻值即可减小灯条电流。

三、led灯珠坏了怎么维修和更换

回答如下:如果LED灯珠坏了,需要进行以下维修和更换步骤:

1. 关闭电源:在操作之前,首先需要关闭LED灯的电源,以避免电击或其他安全问题。

2. 拆卸灯罩:根据LED灯的型号和结构,拆卸灯罩以便接近LED灯珠。

3. 找到坏掉的LED灯珠:在灯罩内找到坏掉的LED灯珠,可以通过观察来判断是否有灯珠损坏。

led电源维修

4. 拆下坏掉的LED灯珠:使用相应的工具和方法,将坏掉的LED灯珠从灯罩中拆下来。

5. 安装新的LED灯珠:选择与原来相同规格和型号的LED灯珠,将其安装到原来坏掉的位置上。

6. 检查灯珠连接:在安装完新的LED灯珠之后,需要检查其连接是否牢固,以确保LED灯能正常工作。

7. 安装灯罩:在确认LED灯珠更换完成后,重新安装灯罩,并将LED灯的电源打开,测试其是否正常工作。

需要注意的是,在进行LED灯珠的更换和维修时,一定要确保安全,避免电击或其他安全问题。如果您不确定如何操作,请咨询专业人士的意见或寻求帮助。

四、led充电灯坏了怎么维修

1、led充电灯坏了应从以下几个方面检查。

2、LED死灯不亮,更换LED就可以了,不过要注意正负极性不能接反。铅酸蓄电池损坏,造成不能充放电,表现为插电才能使用。高压降压电容损坏,或整流二极管过压损坏,造成不能充电,此时用普通指针式万能表就可以检测并解决问题了。拔动开关接触不良或损坏不能导通。

五、led坏了怎样查找和修复

以下是led坏了怎样查找和修复方法:

2、1.LED灯珠损坏。这是一个非常常见的错误。一般LED灯珠烧坏时,表面会有黑点,仔细观察就能分辨出来。对于这种故障维修,需要配备烙铁来清除烧坏的灯珠并更换。没有LED灯珠怎么办?它可以由一个约150的电阻代替,如果由恒流源驱动,该电阻可以直接短路。

3、2.滤波电容失效。简单的LED灯通常是通过电容电阻降压后直接对交流电源进行整流,再通过电容滤波给LED灯珠供电。如果滤波电容失效,电压会不稳定,DC电压会很低,会使LED灯变暗。用万用表的电容文件测量滤波电容的容量。如果误差大于30%,则意味着电容已经退化。只需找一个耐压和容量大于等于电容参数的电容,更换即可。

4、3.电容电阻降压模块损坏。电容电阻降压模块由并联的电容和电阻组成。万用表可以用来测量电容器和电阻器是否损坏。如果损坏,找一个等效参数的电容和电阻来更换。

led电源维修

5、4.线路断开了。拆开LED灯,检查内部输入输出接线有无断线,如果有,用电烙铁焊接固定。

6、5.整流二极管故障。整流二极管有开路、短路等故障,可能是过电压、过电流引起的,也可能是长期使用故障引起的。随便找一个反向耐压大于350V,工作电流大于0.5A的整流二极管,比如1N4004~1N4007等。

7、6.LED恒流驱动电路故障。对于这种故障,需要有一定电子经验的专业人员进行维修。对于普通用户来说,在以上简单故障查不出来后,不如更换一个新的LED灯。

(11840)

猜你喜欢

联系我们

400-800-8888

在线咨询: 点击这里给我发消息

邮件:admin@jysbz.cn

工作时间:周一至周五,9:30-18:30,节假日休息

关注微信